K příležitosti vysílání RBH (
Rádio Bílá Hora), které vysílá jen k významějším příležitostem (tentokrát na silvestra) jsem byl nucen postavit si jednoduchý elektronkový audion jelikož doma nevlastním přijímač, který by byl schopen přijímat v pásmu, na kterém RBH vysílá.
Rozhodoval jsem se jaké zapojení zvolit. Vybíral jsem mezi schématem od
Lukise a nebo
Danyka. Zvítěžilo zapojení Danykovo jelikož Lukisovo jsem již v minulosti zkoušel a neměl s ním dobré skušenosti.
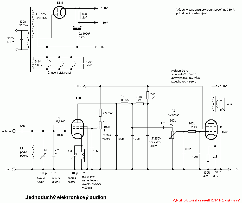
(Danykovo schéma si vypůjčuji a ukladám na náš servr z důvodu možnosti ztráty dat při pouhem odkazu)Nechtěl jsem, aby zapojení bylo jako vetšina mých konstrukcí, a proto jsem si k tomuto účelu vytvořil jednoduché šasi z plechu. Času do vysílání bylo dost, tak jsem šasi stihl i nalakovat. Základ zapojení tvoří elektronka EF80 ve vf části obvodu a pro koncový stupeň zesilovače jsem použil elektronku EL84.
Ovládací prvky C1 a C2 slouží k ladění, potenciometr P1 a kondenzátor C3 slouží k nastavení zpětné vazby a konečně P2, kterým nastavujeme hlasitost. Cívku L1 si musíme každý zvolit podle pásma, které potřebujeme chytat. Já na 7m anténu vysíci z okna chytám náš nejbližší vysílač Český rozhlas 2 Praha, který vysílá na frekcenci 639kHz z vysílače v části Ostrava - Svinov.
