Podařilo se mi zachránit několik desek z CRT monitorů a nahromadily se mi doma vysokonapěťová trafa DST. Delší dobu jsem si s ničím nezajikřil, a tak si řekl, že skusím něco postavit. Vzpoměl jsem si na poslední teslathon u Limkeho, kde aybac přivezl svůj kvazirezonanční budič s DST trafem. Článek o budiči naleznete na jeho stránkách
ZDE.
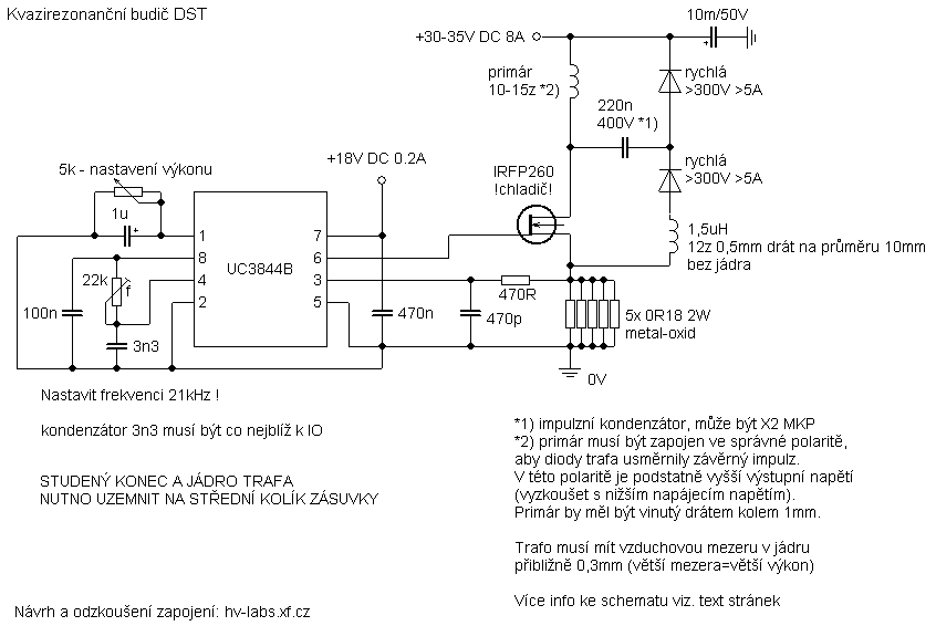
Jelikož se jedná o budič s mnohonásobně větší účinností než mnou doposud realizované budiče s 555 či CD4046 nebo s polomůstkem, rozhodl jsem se jej zkusit. Základ tvoří obvod UC3842, který jsem vypájel ze zdrojové části CRT monitoru. Tak samo jsem vypájel koncový trazistor VN zdroje monitoru, který v tomhle případ byl IRFP450. Stejně jako UC a IRFP450 i ostatní součástky pocházejí z desky monitoru kromě rychlých diod, které jsem měl v zásobě a to MUR880. Problém jsem měl s odporem poskládaným z pěti kusů 0R18. Ten jsem provizorně poskládal z různých odporů co jsem měl doma, ale stále jsem se nedostal na požadovanou hodnotu. Jelikož to nejelo jak bych si představoval stavil jsem se do GM a odpory koupil. Celková investice do tohoto pokusu tedy byla 15,- za 5ks rezistorů. Naladění frekvence jsem provedl zapnutím napájecího napětí a vylazením trimrem 22k podle nejdelších výbojů. Koncovou část napájím 200VA 24V trafem s dvoucestným usměrnovačem a 5mF kondenzátorem jako filtraci.
Schéma (hv-labs.xf.cz)

Se zapojením jsem si zatím nijak nehrál, tak jako jsem ho zapojil mi oblouk naskočí na 5cm což by mělo odpovídat zhruba 40 - 50kV. Tranzistor s diodami se dost hřejou a na chadič se po dvou mintách provozu nedá šáhnout.
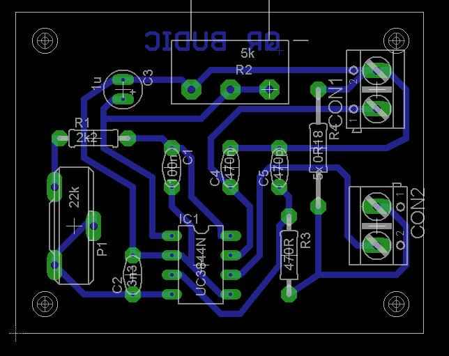
DPS budící části s UC3842 jsem si navrhnul v Eaglu. Je to první verze a už teď vím, že bych spoustu věcí řešil jinak. Například odpor R4 složený z 5ti kusů 0R18 bych na desku vůbec nedával.


DPS lze vytisknout v rozlišení 300 DPI a je převrácená pro nažehlování.


Pohled na komplet ala vrabčí hnízdo.

