Často je potřeba napájet přenosný počítač na místech, kde není dostupný síťový zdroj, např. při cestování v automobilech. Je velmi složité a neúčinné konstruovat měnič napětí z 12V/230V, který by napájel zdroj pro notebook, jenž vytváří opět malé stejnosměrné napětí. Proto je vhodnější použít spínaný DC/DC měnič.

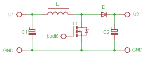
Zvyšující měnič zvyšuje napětí, které na výstupu může být až několikrát větší, než napětí na vstupu. Po sepnutí tranzistoru T1 se připojí napětí U1 na cívku L, působením napětí roste lineárně proud (v cívce se shromažďuje energie) až do okamžiku rozpojení tranzistoru. Poté se polarita napětí na cívce obrátí a napětí cívky se přičítá k napětí U1, proud teče z cívky přes rychlou diodu D do kondenzátoru C2. Energie z cívky se přenáší do C2, tím proud postupně klesá až do chvíle, kdy se tranzistor opět sepne.
Výhodou zvyšujícího měniče je, že tranzistor pracuje s uzemněným emitorem a díky tomu není potřeba plovoucí buzení. Nevýhodou je stav, kdy se tranzistor zavře. Vstupní napětí stále prochází přes L a D na výstup. Měnič také nemůže být odolný proti zkratu a přetížení. Funkci řídícího obvodu zvyšovače může plnit např. řada obvodů UC3842, UC3843, UC3844 a UC3845.

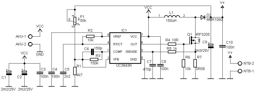
Měnič pro notebook využívá topologii spínaného zvyšovače napětí. Napětí na výstupu je vždy vyšší než napětí na vstupu. Funkci řídícího obvodu zastupuje integrovaný obvod UC3843. Tento obvod je PWM kontrolér s pevnou frekvencí v proudovém režimu. Obsahuje oscilátor, chybový zesilovač, PWM komparátor a budič hradla tranzistoru MOSFET/IGBT. Je vhodný pro jednočinné propustné i blokující zdroje i neoddělené měniče s tlumivkou. Bočník zařazený v elektrodě Source u tranzistoru T1 plní dvě funkce. Slouží ke snímání proudu a pro řízení PWM. Pracovní frekvence je 80kHz. Minimální napájecí napětí měniče je 8,5V a maximální napětí je rovno výstupnímu napětí. Tlumivka L1 je navinuta na toroidním železoprachovém jádře a má 30 závitů drátem o průměru 1mm. Jako spínací prvek je použit unipolární tranzistor typu MOSFET s vodivostí N (T1). Měl by mít v sepnutém stavu co nejmenší odpor, aby nevznikaly příliš velké ztráty. Dioda D1 je typu Schottky, jelikož pracovní napětí je dostatečně malé. Výkonová ztráta na diodě při plném zatížení je přibližně 2W a je přišroubovaná na společný chladič, na kterém je i spínací tranzistor. Dioda i tranzistor jsou izolačně odděleny od chladiče. Nevýhodou měniče je, že bez přidání dalších aktivních součástek není odolný vůči přetížení nebo zkratu.

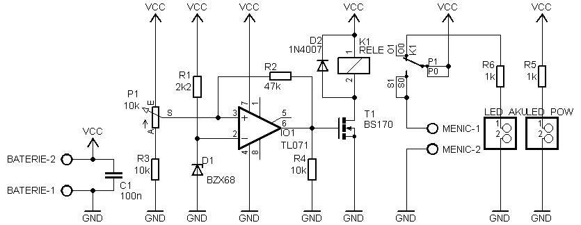
Ochrana odpojí měnič od akumulátoru dříve, než dojde k jeho hlubokému vybití. Akumulátoru je tak prodloužena životnost, popř. je chráněn před zničením. Obvod je realizován jako komparátor s hysterezí. Základem zapojení je operační zesilovač TL071, který porovnává dva zdroje napětí. Na invertujícím vstupu operačního zesilovače je zapojen první zdroj referenčního napětí se zenerovou diodou 6V8 (D1). Druhý zdroj napětí je připojen na neinvertující vstup operačního zesilovače. Je tvořen napěťovým děličem, který je připojen přímo na napájecí napětí, které je shodné s napětím na akumulátoru. Napěťový dělič je tvořen rezistorem R3 a trimrem P1, kterým se nastavuje práh, kdy dojde k odpojení měniče od akumulátoru. Kondenzátor C1 je umístěn co nejblíže operačního zesilovače a chrání jej před rozkmitáním. Výstup operačního zesilovače je posílen unipolárním tranzistorem typu MOSFET (T1), který dále spíná relé (K1). Dioda D2 chrání tranzistor před zničením napěťovými špičkami. Relé pak svými kontakty odpojí měnič od akumulátoru. Ochrana vypíná při poklesu napětí pod hodnotu napětí 10,8V a zapíná, když je hodnota napětí větší jak 12V. Tento rozdíl napětí vypnutí a sepnutí je důvodem použití hystereze. Indikaci zajišťují dvě LED diody. Zelená dioda indikuje přítomnost palubního napětí automobilu. Červená blikající dioda indikuje vybití akumulátoru a odpojení měniče.
Fotografie ze stavby:




Osazovací plány a návrhy plošných spojů vytvořené v programu Eagle ke stažení
ZDE.