Testovací článek
16.9.2025, 17:26 - před 2 měsíci a 3 týdny / Temsi
Testovací článek
16.9.2025, 02:00 - před 2 měsíci a 3 týdny / Admin
Testovací článek
16.9.2025, 01:45 - před 2 měsíci a 3 týdny / Petr
Testovací článek
16.9.2025, 01:41 - před 2 měsíci a 3 týdny / Admin
Měřič tranzistorů BM529
12.5.2023, 11:24 - před 2 lety a 6 měsíci / Funguje





bravonet
14.6.2022, 15:54 - před 3 lety a 5 měsíci
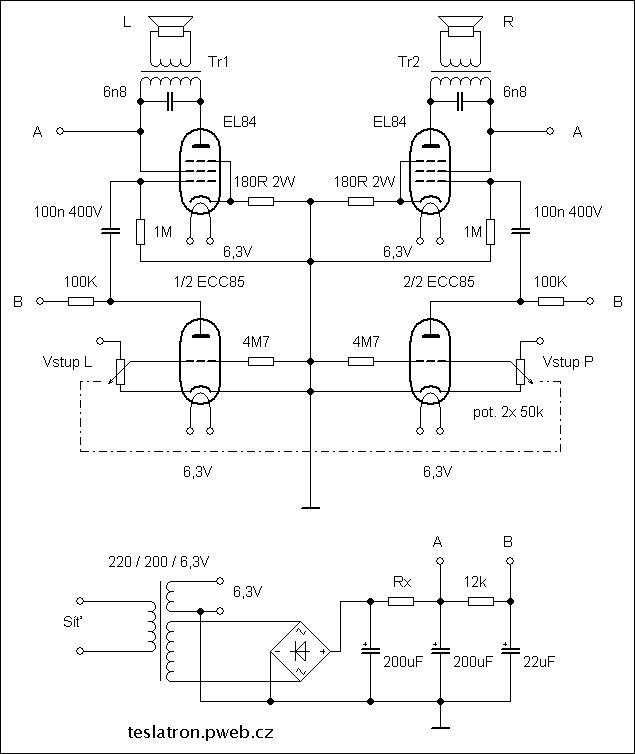
Tak něco málo k tomuto zapojení - ECC85 je víceméně používaná ve VKV přijímačích, lze jí tu použít, ale zřejmě by bylo možno jí nahradit typy ECC83 nebo 12AX7 a ekvivalent ovšem s jiným zapojením žhavení 6CC41 - stojí tuším méně jak polovic ECC83. I ECC82 vyhoví. Dále k zapojení těchto triod - dle chématu jsou zde zapojeny se "společnou" katodou v tom nespatřuji nic zvláštního. Katoda v tomto zapojení samozřejmě vůči mřížce není kladná jako při zapojení s katodovým odporem. Předpětí mřížky je zde nastaveno odporem 4M7 na zem. je to z důvodu většího zesílení triody. Pokud by se někdo rozhodl pro katodový odpor s paralelním kondenzátorem pro záporné předpětí mřížky vůči katodě pak kondenzátor lze vypočítat z empirického vzorce: 1,6 x 10na6 / Fd x Rk. Fd je nejnižší přenášený kmitočet v Hz. Rk je katodový odpor v Ohmech. Výsledek vychází v mikrofaradech. Také bych použil mezi mřížkou triody a potenciometrem vazební kondenzátor cca 22K. Kondenzátor na výstupu 6k8 je zřejmě z důvodu ochrany proti rozkmitání konce. Je na uváženou zda ho zcela vypustit nebo jeho hodnotu experimentálně snížit. Chce to osciloskop, generátor a nf milivoltmert pro přesné zjištění kondenzátoru popřípadě zjištění zda se konec nerozkmitá bez něj. Jinak toto zapojení nemá žádné tónové korekce.
Erixon
30.3.2022, 20:32 - před 3 lety a 8 měsíci
Dobry den. Bylo by mozne pro me takovy zesilovac vyrobit? Ja v tomhle tak zdatnej nejsem. Popr., na kolik takovy zes. vyjde? Poprosim odpoved na muj e-mail? "erixon@seznam.cz" Predem dekuji
jirka5
16.5.2021, 01:02 - před 4 lety a 6 měsíci
Přesně tak, jak píše FoDa, navíc první mříže ECC85 neodělené kondenzátorem je taky pěkná prasárna, mřížkový svod můsí mít přece konstaní odpor a ss složka oddělená, o blokování primáru výstupáku v hifi zařízení kondem 6n8 ani nemluvě. Vždyť to tvoří rezonanční obvod a žere výšky. Jak tohlr může asi hrát? Předzesilovací trioda bez předpětí, v katodách pentod záporná zpětná vazba jako hrom, výstupák zatlučený kondem. Čili zkreslení, žádné hloubky, žádné výšky.
FoDa
20.2.2021, 14:13 - před 4 lety a 9 měsíci
Docela se divim, ze toto zapojeni muze vubec nejak rozumne fungovat. Paralelne k odporum v katodach EL84 by mely byt kondenzatory cca 100u jinak se zbytecne prichazi o nezanedbatelnou cast vykonu. V katodach ECC85 by mely byt na zem odpory cca 1k, aby se vytvorilo spravne predpeti pro mrizku, takto musi byt jejich pracovni bod velice prapodivny.
FoDa
19.2.2021, 11:58 - před 4 lety a 9 měsíci
To bych chtel videt jak jste nahradil vystupni trafa elektronikou, pokud jsou tam pridany nejake polovodice tak to elektronkove zapojeni ztraci smysl
rosta
14.1.2021, 16:05 - před 4 lety a 10 měsíci
To je nějakej vtip,ne?
JarGla
29.11.2020, 20:54 - před 5 lety a 1 týdnem
Můžeš poslat jak vypadají úpravy? Dekuji
AnežAnež
23.10.2020, 20:45 - před 5 lety a 1 měsícem
Ahoj , trochu jsem ten tvůj zesilovač vylepšil, napájení a výstupní trafa jsem nahradil elektronikou , abych se zbavil těch skurvenejch těžkejch traf a běká mi to docela super , jsem spokojen Můj tel. 732486412
miki
22.3.2019, 22:38 - před 6 lety a 8 měsíci
kolik jste zvolil odpor Rx
jarin
8.9.2017, 14:24 - před 8 lety a 3 měsíci
tak jsem zkusil napojit a pochopil,takže du schánět trafo na 7v.
jarin
8.9.2017, 06:52 - před 8 lety a 3 měsíci
díky za reakce.
mám tu to velké trafo 13v.
na to bych zapojil ecc83,což může být.
el84 mají stejné proudy,takže by meli jít také do serie ne?
em 84 to samé.vlákna stejné.
vždy jeden typ v serii na trafo.
Temsi
7.9.2017, 22:14 - před 8 lety a 3 měsíci
Zdravím, nejlépe všechno paralelně, řadit do série lampy, které mají různé žhavící proudy je nesmysl...
Bass
7.9.2017, 21:06 - před 8 lety a 3 měsíci
Dobrý den,
v první řadě záleží na výkonu trafa. Pokud má ve vašem případě něco kolem 2OW cca tak je to podle mě málo (jinak řečeno záleží kolik je schopno dodat proudu)
Zkuste popřemýšlet nad stejnosměrným žhavením podle tohoto schématu a můžete to všechno připojit paralerně-- http://www.sopotnice.eu/fotky/fotky_blog/09022201.jpg
Přeju pěkný večer
jarin
7.9.2017, 11:57 - před 8 lety a 3 měsíci
zdravím.stavím tento zes,ale chtěl jsem se zeptat na žhavení.
mohl bych zapojit do serie el84(0,76A) a pak paralerně (em84 a ecc83 cca 0.72A)? trafo má 18v
pokud ne tak.
mám tu i trafo,ale veliké s 13v, mohl bych dát do serie EL84 a EM84 a ty dvojce paralerně, k tomu ještě paralerně ecc83?
dal bych tam ještě termistor.
díky
baraba
11.6.2017, 18:18 - před 8 lety a 5 měsíci
Dobrý den,
jak to prosím myslíte tím podepřením, kam ji mám dát?
A prosim vás nepřijde ještě náhodou na vstup dat nějaký kondenzátor?
Děkuji moc za odpověď a radu
TEmsi
19.2.2017, 13:38 - před 8 lety a 9 měsíci
Me2D
13.2.2017, 17:44 - před 8 lety a 9 měsíci
Dobrý den,
můžu se prosím zeptat autora tohoto sestaveného zesilovače jak řešil celkové zapojení? Mám na mysli, jestli jste do dělal formou DPSek nebo na přímo letoval nebo jak? A potom mně zajímá jak jste privedl 'šťávu' do elektronek resp. patic, předpokládám že kabelama al zajímalo by mně to. Já už mám na tento zeilovač osazené plošňáky ale právě nevím jakým způsobem přidělat elektronky protože bych je též chtě mít postavené na bedně ale nechtěl bych to tahat kabelama. Existují prosím nějaké redukce, které prodelší tu patici? :D
Děkuji moc
Federmann
29.12.2016, 00:35 - před 8 lety a 11 měsíci
Na vstupu je E88CC, ne 83, podepři ji 1k odporem a do Anody ji dej 10k, EL84 podepři raději 150ohmy, bude vhodnější, ale překontroluj proud, aby nebyla přetížena, pak to bude chodit OK.
Federmann
28.12.2016, 23:09 - před 8 lety a 11 měsíci
Jak jsi pokročil? Na audiowebu Ti moc neporadí, tam tě budou pěkně linšovat.
federmann@seznam.cz
Temsi
20.12.2016, 23:09 - před 8 lety a 11 měsíci
Zdravím, pošlete mi maila.
kisiko
20.12.2016, 21:27 - před 8 lety a 11 měsíci
Dobrý deň, akurát som dokončil tento zosilňovač, na dynamike je vynikajúci, ale sklamal ma na zvuku, je ostrý a niečo mu akokeby chýba, stráca sa na ňom typický teplý elektrónkový zvuk. Elektrónky som bral nové, od JJ-electronic, budiacu elektrónku som boužil po doporučení ECC803S. Skúsiť ju vymeniť za ECC83? Alebo by mu pomohla spätná väzba? Len neviem kde ju zapojiť. Poprosím o radu.
Mám zapožičaný ešte zos s PCL86 s mizernými súčiastkami, odfláknutým zdrojom, horšie výstupáky, ale zvuk z neho lezie neskutočný, Teslatron strčí do vrecka. Tak neviem čo tomu bude.
Temsi
20.10.2016, 23:12 - před 9 lety a 1 měsícem
Na zem, nebo nezapojovat
Karel
20.10.2016, 11:08 - před 9 lety a 1 měsícem
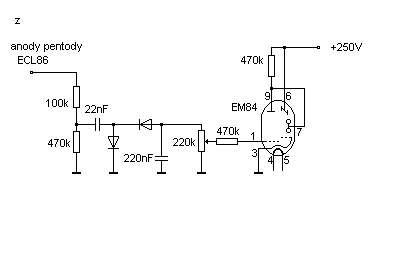
Dobrý den, chtěl bych se zeptat jak zapojit elektronku ECC85 resp. systém jejího žhavení? Co je f a f vím ale co má být s ?? Domnívám se, že to je stínění ale nevím, kam se připojí? Zdali na zem nebo někde jinde?
Děkuji za odpověď
Pěkný den
Temsi
13.10.2016, 16:01 - před 9 lety a 1 měsícem
Dobrý den, P=Ur*Ir (úbytek napětí na rezistoru a proud, který přes něj teče)
Me2D
10.10.2016, 16:10 - před 9 lety a 1 měsícem
Dobrý den,
na jaký výkon mají být rezistory ve zdroji? Bude stačit když tam dám oba dva na 10W ?
Děkuji za odpověď
Macek
31.5.2016, 21:34 - před 9 lety a 6 měsíci
Doobrý den,
můžu se prosím zeptat jaká je vstupní citlivost a vstupní odpor zesilovače?
Děkuji moc
Temsi
25.5.2016, 10:39 - před 9 lety a 6 měsíci
Proudy všech elektronek co tam budete mít. ..
Karel
24.5.2016, 18:55 - před 9 lety a 6 měsíci
Dobrý den,
prosim Vás, při určování Rx přes ohmův zákon zadáváme součet proudů elektronek že. A chtěl bych se zeptat zda-li do teho součtu proudů zadáváme pouze proudy tych tří elektronek (2xEL84 a ECC85) nebo aj proudy tých dvou EM84?
Děkuji
Pěkný den
Temsi
16.5.2016, 16:22 - před 9 lety a 6 měsíci
Spíše ne, převod impedance vychází 3000:8 , lampa potřebuje minimálně 5000R i tak by se muselypřeskládat plechy v jádru, protože výstupák potřebuje mezeru.
Bass
15.5.2016, 08:44 - před 9 lety a 6 měsíci
Dobrý den,
můžu jako výstupní trafa použít takové ty ze starých tesla televizí (220V/12V)?
Děkuji za odpověď